在我国除了本科院校以外,还有专科院校,其中有些专科院校实力也不容小觑,小编就在本文为大家解答双一流大专高职有哪些?并给大家带来双一流专科学校排名全国,供2022年考生参考。
一、双一流大专高职有哪些?
双一流大专高职院校是指入选了国家“双高计划”的高职院校,而专科的“双高计划”就相当于本科的“双一流计划”,所以入选了“双高计划”高职院校也就相当于是高职中的双一流大学了。
“双高计划”是中国特色高水平高职学校和专业建设计划,入选的高职院校分为高水平学校建设单位和高水平专业群建设单位,两类单位都分别有三个档次,分别是高水平学校建设单位(A、B、C档)和高水平专业群建设单位(A、B、C档)。
小编选取了其中三所院校,为大家介绍详细信息。
1、天津医学高等专科学校
天津医学高等专科学校是一所专科层次的普通高等院校,为“卓越医生教育培养计划”试点高校、全国百所“国家示范性高等职业院校”中唯一一所医学院校,也是国家级护理专业技能型紧缺人才培养培训基地、全国执业医师实践技能考核基地、天津市卫生行业职业技能鉴定站,对学生们报考医学相关的职业技能证书有很大帮助。
2、河北工业职业技术学院
河北工业职业技术学院是河北省规模最大、办学历史最悠久的省属冶金类高职院校,是河北省示范性高等职业院校,国家100所示范性高职院校之一、第二批国家现代学徒制试点单位。拥有有国家示范院校重点建设专业5个,中央财政支持提升专业服务产业发展能力专业2个,全国机械行业特色专业3个,省级示范专业9个,在冶金类专业上非常有优势。
3、南京信息职业技术学院
南京信息职业技术学院是一所由江苏省人民政府举办的全日制高等职业技术学院,2022年入选国家首批现代学徒制试点单位,2022年3月入选国家骨干高职院校。现有4个国家骨干高职院校重点建设专业,5个江苏省高等职业教育高水平骨干专业,3个省级品牌专业,3个省级特色专业,4个省级重点建设专业群,6个省级示范性高职院校重点建设专业。
这三所院校中都是入选高水平学校建设单位(B档)的院校,实力在专科院校中都比较不错,性价比也比较高,大家在报考院校时可以考虑这三所院校。
友情提示:由于篇幅限制,小编只详细介绍了三所入选“双高计划”的高职院校,如果大家想要了解其它入选“双高计划”的高职院校的详细信息和近三年的录取情况,可以下载登录圆梦志愿app查询。
小编根据教育部公布的《中国特色高水平高职学校和专业建设计划建设单位名单》,整理出了入选“双高计划”的高职院校名单,也就是双一流高职院校名单。
1、高水平学校建设单位(A档)
高水平学校建设单位(A档)一共有10所院校,具体如下:

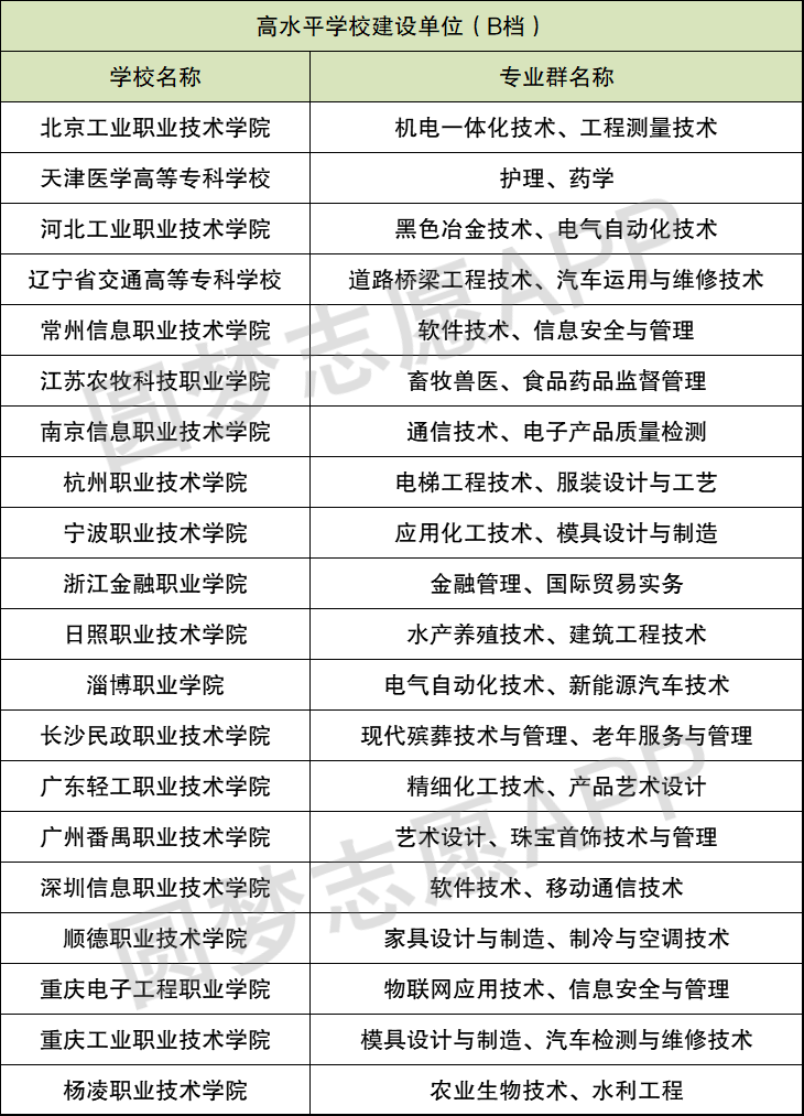
2、高水平学校建设单位(B档)
高水平学校建设单位(B档)一共有20所院校,具体如下:

3、高水平学校建设单位(C档)
高水平学校建设单位(C档)一共有26所院校,具体如下:

4、高水平专业群建设单位(A档)
高水平专业群建设单位(A档)一共有26所院校,具体如下:

5、高水平专业群建设单位(B档)
高水平专业群建设单位(B档)一共有59所院校,具体如下:

6、高水平专业群建设单位(C档)
高水平专业群建设单位(C档)一共有56所院校,具体如下:

二、双一流专科院校排名全国(2022年参考)
入选“双高计划”的院校一共有197所,那么这些院校的排名是怎么样的呢?小编根据金平果评价网2021-2022年中国高职高专院校竞争力排行榜,为大家总结出了双高院校排名,也是双一流专科院校全国排名,供2022年考生参考。
排名第一的是深圳职业技术学院,也是广东省排名第一的高职院校;排名最后的辽宁经济职业技术学院,全国排名为398名,实力稍弱。
双高院校排名:


微信扫码关注公众号
获取更多考试热门资料